财务数据不真实,光大永明人寿及分公司总经理获罚百万、两名责任人终身禁业
财务数据不真实,光大永明人寿及分公司总经理获罚百万、两名责任人终身禁业
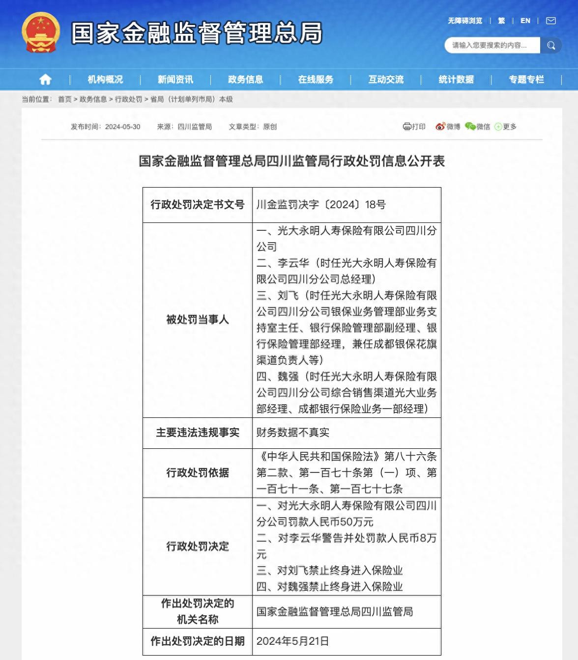
瑞财经 刘治颖 5月30日,据国家金融监督管理总局四川监管局行政处罚信息公开表显示,光大永明人寿保险有限公司(以下简称:光大永明人寿)四川分公司因财务数据不真实,被罚款人民币50万元,作出处罚决定的日期为2024年5月21日。
同时,李云华(时任光大永明人寿四川分公司总经理)被罚款人民币50万元,刘飞(时任光大永明人寿四川分公司银保业务管理部业务支持室主任、银行保险管理部副经理、银行保险管理部经理,兼任成都银保花旗渠道负责人等)、魏强(时任光大永明人寿保险有限公司四川分公司综合销售渠道光大业务部经理、成都银行保险业务一部经理)被禁止终身进入保险业。

据查,光大永明人寿成立于2002年4月,是中国光大集团控股的国有保险企业。目前,光大永明人寿的注册资本金为54亿元人民币。现有股东包括中国光大集团股份公司、加拿大永明人寿保险公司、中兵投资管理有限责任公司和鞍山钢铁集团有限公司。
业绩方面,2023年,光大永明人寿营业收入为153.17亿元,同比减少23.3%,净亏损为5.13亿元。今年一季度,公司营业收入为41.87亿元,同比减少29.54%,净亏损为5.77亿元
标签:
131
你的QQ注册多久了?腾讯上线“一键查询Q龄”功能 说起QQ,相信是很多80后90后的青春回忆,从1999年发布的OICQ到当前最新版的QQ,腾讯QQ已经伴随我们走过了23年的春夏秋冬,你还记得自...
138
马航MH370即将十周年,它的真相到底是什么?世人需要一个真相 马航MH370真相是什么? 马航370即将十周年,世人需要一个真相。MH370事件中有一个细节,出事当天早上中午看新闻的时候...
173
快递员工资已经超越中国99%的白领!!! 节后快递圈开启抢人模式,部分快递员月收入可达1.5万元以上,甚至有快递员一年收入能赚20万。 近日,杭州街头有市民拍到有快递公司节后...
90
九把刀小三道歉 脚踏两只船当小三好贱 九把刀 九把刀小三道歉,称对不起男朋友对不起家人,默认脚踏两只船。自己有男朋友还要去当小三,破坏人家感情很有成就感吗?对于九把刀...
193
蒋依依:甜美的笑容令人陶醉,不可多见的小仙女 蒋依依,2001年1月1日出生于北京,中国内地女演员 。2007年,因参演个人首部电视剧《笑着活下去》而进入演艺圈。 蒋依依,2001年1月...
203
江北快速路新洲段通车 系武汉首条“观江大道” 资料图 图片来源阳逻在线 曾经施工缓慢甚至停工的武汉江北快速路的建设取得重大进展。昨日,记者从新洲区政府获悉,江北快速路新...
202
国家为什么要大力发展湖北省石首市? 石首,隶属湖北省荆州市。 石首市这些年发展速度之快大家有目共睹,石首无论是在城建还是经济上都迎来了新的突破。 2019年,全市实现地区生...
95
公职人员打老百姓就可以从轻处理? 浏阳廖勇打人事件的官方处理结果已经出来了。 果不其然呀,一如既往的活稀泥处理方式。 停职是因为违纪,那违法的殴打老百姓就不用处理了?...
103
俄罗斯举办2022国际军事比赛 来源:视觉中国 当地时间2022年8月15日,俄罗斯莫斯科,在爱国者军事公园举行的2022年国际军事比赛开幕式上,俄罗斯骑士飞行表演队的Sukhoi Su-30SM进行了演...
129
丹阳---镇江第一个县级市 丹阳是江苏第六,镇江第一个撤县建市的地方。丹阳有什么过人之处?丹阳是苏南模式的发源地,也是江苏传统的工业强县,有着眼镜之乡、钻头王国、灯具世...
72
成都砂莎舞花招不断!跳舞厅西安管饭诱惑! 砂舞花招不断,跳舞管饭诱惑。成都舞厅市场的竞争日益激烈,各大舞厅纷纷出奇招以吸引伴舞者和舞客。随着成都舞厅数量的不断增加,...
142
陈学冬发文自己已经做完第三次手术,头发已经白完啦! 陈学冬发文表示自己已经做完第三次手术 ,应该可以彻底告别这个坎了。 陈学冬因为身体原因进行了三次手术,整个治疗过程非...
65
U19国青出征中乙30人大名单出炉,首战湖南湘寿 扬子晚报网10月21日讯(记者 孙云岳 张晨瑆 张昊 )新赛季的中乙联赛将在10月24日正式开赛,U19国青队将在海埂赛区参加中乙的小组赛。...
60
2023年最后一击!长城币最新成交价格震撼发布! #头条首发# 今天来介绍一下1980年长城币的最新成交情况和最新成交价格。 在本篇文章里,把1980年长城币按评级情况分为三类,第一类...
170
最美不过,我爱你 她与他,不曾像其它情侣那样亲呢过!她甚至开始怀疑,他们是否真的适合。 餐厅的邻座,女孩说,亲爱的,你喂我吃。女孩甜蜜地向她男友撒娇。 好,我喂你。来...
156
有一种心态叫做放下! 转眼之间来到了2025年! 本人78年,现年48岁! 感觉时间过的好快!遥想当年小学毕业时刚刚11岁,正值1989年。当时看电视有美国大片神探亨特,感觉电视里好高...
155
永远的潘美辰 潘美辰(Charming Eagle),1969年6月30日出生于中国台湾新北市,祖籍福建,中国台湾女歌手、词曲创作人。1987年,发行出道单曲《悔》;9月,推出个人首张专辑《不要走不...
96
新海诚你的名字照片,经典高清图片,可以当电脑壁纸...
180
王者荣耀:成吉思汗梦奇原画壁纸,苍狼末裔,入梦之灵,胖达荣荣 王者荣耀-成吉思汗-苍狼末裔,高清超清原画1080P,无水印,可作壁纸,需要的朋友可以评论留言。 王者荣耀-成吉思...
135
私家车变网约车,只需这么操作~ | 交管小课堂 不少车主问想要加入网约车行列 私家车想变为网约车 具体应该如何操作呢 今天就来回答这个问题 我想把私家车变成网约车可以吗? 可以...